在 Shopify 店铺运营店铺过程中,产品上架和撰写产品描述是一项比较费时费力的工作,而作为国内店铺,如果完全自己或者让员工写产品描述的话,英语地不地道可能老外一眼就能看出来,进而影响其购买决策。
本期视频介绍的 Shopify Magic 将免费帮你写出不同风格的产品描述。既能用来撰写新的产品描述,也可以对现有的产品描述进行优化。
创建产品描述(可直接输入中文)

优化产品描述

好的产品描述可以帮助客户做出购买决定,也可以帮你的产品在搜索结果中获得更好的排名。
支持的语言
目前支持为以下语言提供自动生成的产品描述:
- 英语
- 德语
- 西班牙语
- 法语
- 意大利语
- 日语
- 葡萄牙语(巴西)
- 简体中文
用于生成输出建议的语言由店面的默认语言决定。可以通过访问设置 > 语言并点击更改默认语言来更新此语言设置。
第一项:功能和关键字

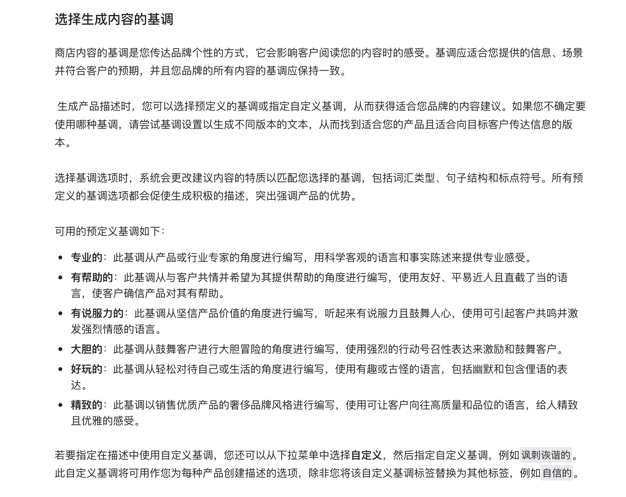
第二项:选择基调

第三项:添加特殊说明(可选)

本期参考链接
官方博客文章 官方帮助文档 用于 Shopify Email 中(目前预览阶段)
相关内容推荐
[SVIP 2.0] 20th ChatGPT 本地使用场景以及升级到 Plus 要点
ChatGPT 注册与本地使用教程汇总,以及升级 Chatgpt Plus 的要点

[SVIP 2.0] 22nd Shopify 跨境电商必备指纹浏览器与静态住宅 IP
如何获取静态住宅 IP,并在指纹浏览器中进行使用

接下来的更新计划
一、Shopify Dawn 各模块分区用法合集
点击查看上一期:在 Dawn 中添加 Mega Menu 超级菜单功能
二、Shopify Plus 和 B2B 相关内容
还没有自己的店铺?点击这里 1 元开店或创建插件测试/免费试用店铺
第 143 期 一元开店 低成本拥有你自己的 Shopify 店铺
限时福利:既可用于创建新的店铺,也可以创建测试店铺(例如免费试用插件 APP 等),避免测试插件时代码残留在主题中,拖慢店铺网速。

